报告正文















中信期货大宗商品研究团队架构
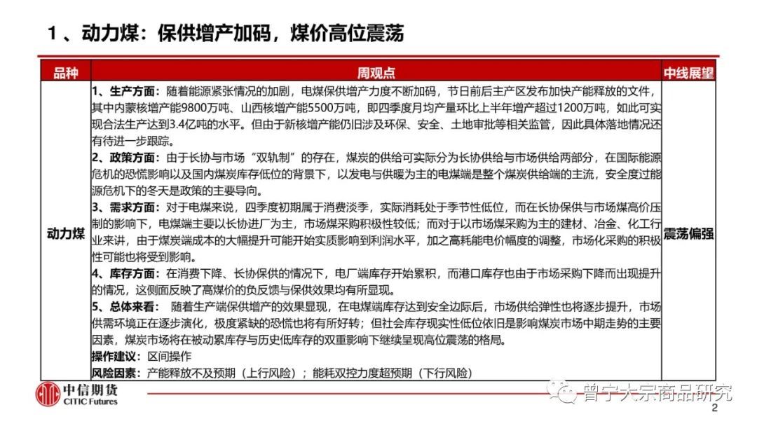
1、黑色金属组:主要覆盖钢材、铁矿、焦煤、焦炭、废钢、合金、动力煤、玻璃、纯碱等品种;
2、有色金属组:主要覆盖铜、铝、氧化铝,铅、锌、镍、锡、不锈钢等品种;
3、化工组:主要覆盖甲醇、尿素、乙二醇、PTA、短纤、PP、塑料、苯乙烯、PVC等品种;
4、能源组:主要覆盖原油、燃料油、沥青、LPG等品种;
5、油脂油料白糖组:主要覆盖大豆、油脂、蛋白粕、白糖、苹果、花生等品种;
6、饲料养殖组:主要覆盖生猪、玉米、鸡蛋等品种;
7、软商品及特殊品种组:主要覆盖橡胶、20号胶、纸浆、棉花等品种;
8、大宗商品组:主要覆盖房地产、基建、制造业、出口、家电、汽车、机械等宏观中观研究,以及各品种的横向研究;
9、商品CTA组:商品CTA策略研究。
期货开户扫描二维码
本文链接https://www.lannuoqi.com/qhxy/1043.html
返佣网









