一天之内,出了两个负面,这让一直没有什么存在感的东北证券,一下子被股民朋友们记住了……
12月29日交易时间,有用户反映东北证券开盘时段交易系统出现宕机,时间长达40分钟。根据相关规定,实时交易系统宕机超过30分钟属于重大事故。
这边宕机的问题刚解决,29日晚间,东北证券又发布公告称,旗下的孙公司渤海融幸(上海)商贸有限公司(简称:渤海融幸)因涉嫌操纵期货合约,收到中国证券监督管理委员会出具的《立案告知书》。
渤海融幸被立案
12月29日晚,东北证券公告称,公司28日收到控股子公司渤海期货股份有限公司报告,渤海期货的全资孙公司渤海融幸(上海)商贸有限公司收到中国证券监督管理委员会出具的《立案告知书》(证监立案字0062021047 号),因渤海融幸涉嫌操纵期货合约,中国证监会决定对其立案。

东北证券表示,公司将督促渤海期货、渤海融幸全力配合中国证监会的相关调查工作,关注监管调查进展,严格按照有关规定履行信息披露义务。
虽然尚不清楚渤海融幸具体因何事被立案,但是据此前不少网友爆料,有网友在渤海期货被拉入微信群、直播间等,跟随老师操作爆仓。
2021年渤海期货营收下降过半
拖累东北证券
虽然手握东方基金和银华基金两大公募基金的股权,东北证券在近几年的营收却逆势下滑。
2020年,被称为“券业大年”(据中国证券业协会统计,138家证券公司在该年营业收入同比增长24.41%),而东北证券的营业收入同比下滑17.06%。
在2020年的年报中,东北证券将营业收入下滑的主要理由归因于受期货子公司的影响。
2021年上半年,受市场结构性行情刺激,券商今年上半年业绩表现普遍亮眼,而东北证券再次表现得格格不入,营业收入同比下滑20.71%。
针对此次营业收入下滑,东北证券给出的理由又是“因期货子公司现货业务减少,导致其他业务收入同比减少”。
而上述提及的“期货子公司”正是渤海期货。该公司自2017年开展现货交易业务以来,由此产生的其他业务收入在东北证券总营业收入中保持着较大比例。2020年,其它业务收入占东北证券总营业收入31.29%,2021年上半年占25.05%。
2021年上半年,渤海期货实现营业收入7.86亿元,同比下滑51.04%;净利扭亏为盈,取得了2281万元的成绩,同比增长158.07%。
2018年至2020年,东北证券在总资产、净资产、营业收入等多项指标的排名均出现了下滑。而根据证监会公布的2021年证券公司分类结果,东北证券评级从2020年的A级也降至BBB级。
东北证券崩了
登上热搜
29日早间,#东北证券崩了#短暂登上微博热搜。
据了解,东北证券在今日开盘时段交易系统出现宕机,有用户反馈称,在上午开盘后9点半至10时左右无法正常登录交易,即使切换手机APP、电脑端、同花顺等外接入口都无法正常登录。


即使用户切换至东北证券融e通电脑端,仍然是“账户登录失败”状态,无法登录并交易。如果仅想浏览行情和资讯,用户需要选择独立行情方式。

用户通过接入同花顺的方式,也无法正常登录,出现“转发错误”的提示。

网友们在股吧、雪球等投资论坛火热留言,称东北证券APP今天宕机影响了自己的投资交易,电话打爆了也无法联系到客服人员。

东北证券回应:系统已恢复,将积极做好客户沟通工作
29日下午晚些时候,东北证券回应称,12月29日上午,公司交易系统部分功能出现短时故障,上午10点13分左右故障排除,系统恢复正常。故障发生之后,东北证券迅速启动了应急预案,并积极做好客户沟通工作。
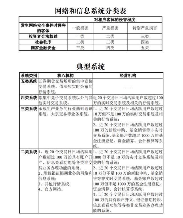
根据证监会2021年6月4日发布的《证券期货业网络安全事件 报告与调查处理办法》,证券期货交易场所的集中竞价交易系统、依法应实时公布的行情系统属于五类系统类别;集中竞价交易系统以外的实时交易系统属于四类系统。

目前尚不清楚东北证券宕机的时间是否包含集中竞价时间段,目前网友反映的时间段主要集中后的前一个小时。
如果仅仅是实时交易系统宕机,也就是四类系统服务能力严重异常且故障持续时间30分钟以上的属于重大事件;四类系统服务能力严重异常且故障持续时间10分钟以上的属于较大事件。
2018年,长城证券因集中交易系统部分中断10分钟,达到较大信息安全事件标准而被出具警示函。
期货开户扫描二维码
本文链接https://www.lannuoqi.com/qhxy/3348.html
返佣网









