返佣网
欢迎光临
我们一直在努力
首页
返佣平台
返佣知识
期货学院
合作加盟
关于返佣网
新浪微博
腾讯微博
QQ
E-mail
南华期货
南华期货:贵金属:软着陆替代衰退交易 贵金属强势上涨
2024-08-19
期货网络开户
阅读(
546
)
2024-08-19
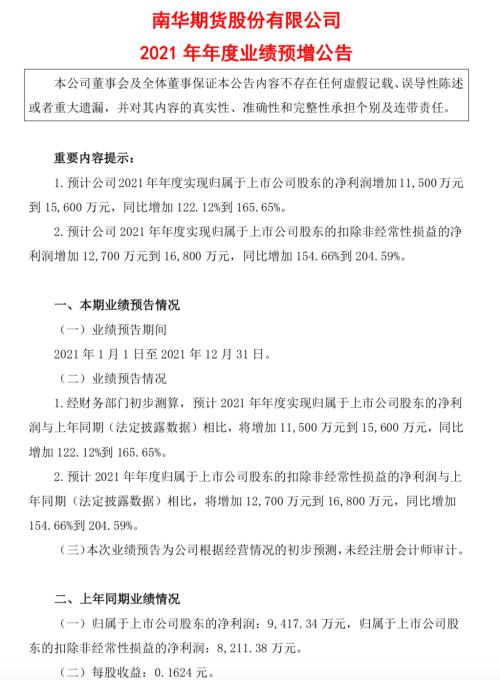
净利预增120%以上!南华期货发布去年业绩预告
2022-01-09
期货网络开户
阅读(
938
)
2022-01-09
共
1
页
2
条
热门文章
避免被套牢要掌握哪些原则?
2021-09-02
香港世通国际期货
2021-09-03
股票/期货操盘手一般月收入是多少
2021-09-28
黄金原油棉花期货开户联系方式
2021-09-10
为什么说股指期货的操作比股票操作简单?
2021-09-02
原油期货:上涨空间似乎有限
2021-09-08
期货交易所的职能有哪些?
2021-10-18
特朗普政府允许引入比特币期货产品抑制2017年泡沫破裂
2021-12-13
技术重要还是资金管理重要?
2021-09-02
10.24黄金多空反复,下周行情预测及操作建议
2021-10-24
热门标签
货币
日元
pce
经济
日元利率
日本通胀
日本央行
关税
特朗普
人工智能
deepseek
欧元
降息
央行
欧洲央行
美国物价
美国消费者信心指数
金砖国家
金砖
黄金价格分析
韩国经济
韩国CPI
韩国
利率
美国
美国就业率
QT
美联储
外汇返佣官网
外汇平台返佣
外汇返佣
外汇返佣平台
外汇返佣代理
外汇返佣网
国际期货交易
双向交易机制
上海国际能源交易中心
农业期货
指数期货
玉米淀粉期权
生猪期权
硅期货期
黄金代理返佣
外盘白糖
场外期权
国内期权
国内场外期权
糖价
货币交易平台
原油交易平台
现货原油投资
糖期货
外盘
美国WTI原油期货
美原油盘
油价多少钱
油价多少钱一升
现在油价多少钱一升
国信期货
购买期货
小麦市场贸易
国内小麦期货
小麦期货价格
价格
国际价格.原油
纽约黄金期货
期铜
纽约期油
外盘期货
收益曲线
期货交易人
期货直播
期货买卖
黄金开户
期权开户
期权网上开户
德国燃油
国联期货开户
国联期货
国联期货网上开户
石油气期货
期货交易手续费
布伦特原油
布伦特原油价格
黄金走势
纯碱期货
期货操作建议
生鲜期货
钢价
黑色期货
南华期货
华泰期货
纽约原油期货
伦敦金行情价格
黄金收盘
!黄金期货价格
动力煤现货价格
动力煤现货
国际油价上涨
期市
宁证期货
欧洲天然气价格
美国天然气
金价
纽约金
郑州期货交易所
美国商品期货
天然气价格
乳制品期货
中信期货
菜油期货
期货互联网开户
稻谷期货
期货操盘
豆粕期货价格行情
国内期货交易
光大期货交易
期货公司交易
美原油正规开户
美原油开户流程
原油开户
美原油开户
美黄金期货开户
伦敦金
黄金伦敦金
际黄金期货
黄金期货行情分析
PVC
苹果
原糖期货合约
原糖期货
海通期货
原油期货市场
东亚期货
上海东亚期货
期货打工人
期货犯罪
玻璃
美股股指期货
美股
期市开盘
期钢
铁矿
和合期货
期权交易
黄金现货
黄金走势最新分析
期货焦煤
期货现货
期货大咖
期货杠杆
配资
全国期货市场
上海原油期货
上期所
期货业协会地址
中国期货业协会
期货开户交易
中辉国际期货开户
正规国际期货公司
期货开
前十期货公司名单
国内前十期货公司
永安期货
广州期货交易所
黄金(GOLD)期货
白银外盘
美原油实时行情
WTI原油期货
上期所原油期货
黄金白银行情
国际黄金走势
纽约金走势
返佣网期货
现货高返佣
铜焦炭期货
钢材期货
伦敦金期货
股份期货行情
橡胶期货
国泰君安期货
煤期货
动力煤期货盘
期货报价
矿石
商品期货市场
期货早盘
焦煤
焦煤连续期货
银河期货
聚乙烯期货
期货行情
贵金属投资
恒银期货
伦敦金交易
国际黄金市场
现货黄金交易
炒黄金
沪铅期货交易
炒股票
黄金期货行情
铁矿石期货盘
期棉
中国棉花价格
黄金期货报价
玉米2209期货
铜期货
国际铜期货
上海期货交易
大越期货
广发期货
原油系期货
布伦特原油
布伦特原油期货
白银操作
国际黄金
期货日内交易
创新型期货
创新型期货交易
中国期货市场
期货哪里开户
深圳期货
期货平台
黄金期货平台
国债期货
期货怎么买卖
东莞期货
东莞期货公司
广东期货开户
广东期货
期货公司佣金
期货交易所.期货交易.交易所
商品期货交易
期货小白
期货网络开户
港股开户
港股开户投资
白银期货交易
南京期货开户
怎么做期货
郑棉期价
华安期货
沪燃料油期货
国际原油
美元
原油期货行情
期货黄金交易
国内期货黄金
黄金交易平台
纽约金价
黄金行情走势
原油期货平台
今日金价
上海黄金交易所
黄金交易所
铁矿石价格
铁矿石开户
万国期货
螺纹钢
螺纹钢期价
上期所开户
金属期货开户
什么期货
期货入金
中州期货
网上期货开户
开户的流程
期货开户平台
美原油期货开户
期货市场开户
期货微信开户
鲜果期货
货交易
外汇期货交易
有色金属期货
期货穿仓
什么叫期货
期货如何开户
期货外盘
外盘开户
期货外盘开户
期货糖价格
期货糖
期货开户公司
安庆期货开户
黄金国际期货
君安期货
网上期货
炒期货开户
铁矿石交易
国际期货公司
美原油期货
炒美原油期货
衍生品
股票交易
焦煤期货
纸浆期货价格
纸浆期货
美国原油期货
买入期货
期货返佣网 带给你想要内容
联系我们
返回顶部
17538519266
在线咨询
微信二维码